
MAIN IDEA:
The main idea here is that standard IQ testing does not provide effective measurement of human intellectual abilities because it is missing measure of rationality, the feature that is much more important in effective decision making than ability to quickly solve simple problems or have high ability for patterns recognition. The bulk of book is dedicated to review and analysis of Dysrationalia – a condition when high IQ people fail to make rational decisions. At the end a number of ideas of how to improve levels of rationality in decision-making is discussed.
DETAILS:
ONE: Inside George W. Bush’s Mind: Hints at What lQ Tests Miss
The chapter starts with question how come that George Bush generally considered intellectually inferior had quite high IQ score and successfully graduated from the top educational establishments. The answer, author comes up with, is that tests measure only highly formalized intellectual abilities, while missing not only emotional and other types of intelligence, but most important intelligence as ability to think rationally. Author suggests name for this problem: Dysrationalia and insist that it is a form of mental deficiency that Bush is suffering from.
Two: Dysrationalia: Separating Rationality and Intelligence
Here author is trying defining and separating Rationality and Intelligence using multiple examples of each feature in action. In process he proposes a curious definition of what exactly IQ tests measure and calling it MAMBIT (Mental Abilities Measured by Intelligence Tests), claiming that it has nothing to do with rationality. After that he looks at Dysrationalia as an Intuition Pump.
THREE: The Reflective Mind, the Algorithmic Mind, and the Autonomous Mind
Here author claims that all major issues related to intelligence were answered at least in the first approximation and discussion moved on to detailed examination of two types of intellectual processing: Type 1 – fast unconscious processing that includes huge majority of all activities conducted in parallel by multiple subsystems of the brain and nervous system and Type 2 – slow moving conscious serial processing at much more abstract level capable override results of Type 1 processing if needed. He provides a model of Dual-Process that he then encapsulates into tripartite framework of various minds:
At the end of chapter he introduces notion of Mindware, which is analogous to software used for processing by each type of mind:

FOUR: Cutting Intelligence Down to Size
This is an attempt to devalue typical American attitude to overestimate value of Intelligence as defined by MAMBIT and use it for selection of people for positions of influence. Author believes that it is incorrect attitude and it is very important to separate and treat correspondingly in different ways MAMBIT intelligence and rationality.
FIVE: Why Intelligent People Doing Foolish Things Is No Surprise
At the beginning of chapter author provides a number of examples when seemingly smart and educated people make stupid mistakes and lose money in stock market. As explanation he introduces idea of humans being a cognitive misers, when needs for cognitive processing required to cope with live exceed cognitive abilities of human brain forcing humans to look for short cuts in cognition, sacrificing quality of cognition in process. This loss of quality expresses itself in widely spread Dysrationalia. The intellectual tools of rational cognition: probabilistic thinking, scientific reasoning, and logic consume too many cognitive resources and therefore had to be used sparingly and applied only in limited area of professional and personal activities where the outcome is critical, while all other areas could be left to believes acquired through cultural socialization regardless of validity and rationality of these believes.
SIX: The Cognitive Miser: Ways to Avoid Thinking
This chapter concentrates on methods of simplification of thinking processes such as:
- Attribute Substitution
- Vividness, Salience, and Accessibility
- Heuristic processing
- Cognitive shortcuts such as anchoring
- Groupthink
- Status Quo Bias
At the end author discusses environment, which could be hostile or benign for use of Heuristics.
SEVEN: Framing and the Cognitive Miser
This is a detailed view at one of the most important deficiency of cognitive miser: susceptibility to Framing Effects. A very interesting finding is that it generally the same for highly intelligent and educated individuals and for not that intelligent. However when people told that there is need to pay serious attention, intelligent individuals are quite capable to overcome Framing Effects.
EIGHT: Myside Processing: Heads I Win-Tails I Win Too
This is about a special case of permanent Framing when belonging to a group or holding specific view that frames all analysis. In short whatever side of any controversy individual belongs to, is treated differently than other side. Author calls it Myside Processing and looks at some specific examples.
NINE: A Different Pitfall of the Cognitive Miser: Thinking a Lot, but Losing
This is about complexities of logical rational thinking caused by human’s difficulties with Boolean problems, but also tendency to ignore this logic due to interference from emotional side of the brain.
TEN: Mindware Gaps
This is about Mindware (rules, knowledge, and strategies) bugs and how they can cause problems. Author considers such human traits as inability consistently use probabilistic methods, incomprehension and failure to use Bayes theorem for conditional probabilities, failure to analyze alternative hypotheses, and inability to use effectively falsifiability criteria as bugs that cause multiple failure to evaluate environment rationally, leading in extreme cases to Dysrationalia.
ELEVEN: Contaminated Mindware
This is somewhat extension of previous chapter on Mindware, discussing fallacy that tend to be widely distributed in population via contamination when individuals transfer memes between themselves. As example author discusses collapse of Albania economy due to epidemics of pyramid schemes. This form of malfunction is especially popular among individuals with high IQ who often susceptible to contamination due to their striving to be “in” on whatever new and popular Mindware is expanding.
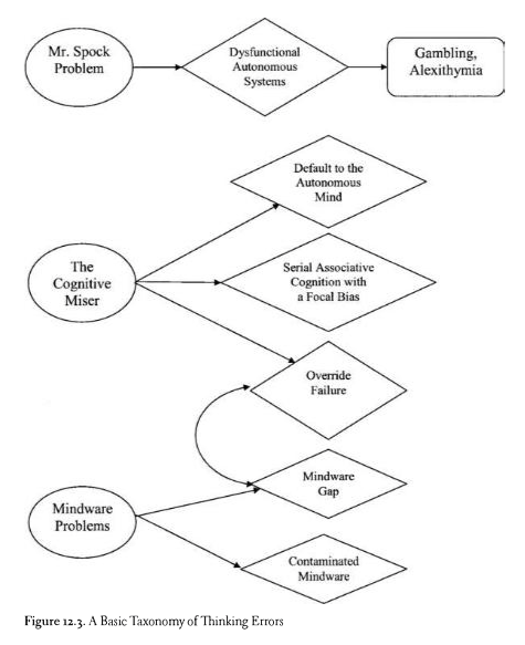
TWELVE: How Many Ways Can Thinking Go Wrong? Taxonomy of Irrational Thinking Tendencies and Their Relation to Intelligence
Here author discusses various characteristics of thinking failures and provides a couple of nice diagrams for their taxonomy:

THIRTEEN: The Social Benefits of Increasing Human Rationality–and Meliorating Irrationality
In the last chapter author comes up not only with notion that Dysrationalia is if not completely curable, but at least could be at least somewhat remediated. Obviously education and training in use of statistical methods would help. Also some environmental modifications could push people to more effective behavior, example – smaller portions of food as substitute of dieting. He also mentions “Nudge” methods calling them “libertarian paternalism” and invoking standard success story with 401K defaults for retirement. Finally author discusses needs to modify society’s selection mechanism to assure higher levels rationality of decision makers.
MY TAKE ON IT:
This is another approach to discoveries of behavioral economics. It concentrates on division between algorithmic and reflective methods of problem solving. I find this approach interesting because it is not only proposes more reasonable model of interactions between unconscious (autonomous) minds using override mechanism. I like this approach, but I think that ideas of Dysrationalia and Humans as Cognitive Misers are counterproductive. Author makes assumption that there is some objective rational way to behave in all circumstances and formal knowledge such as statistical methods could lead to consistently effective decision-making. It is a typical for academicians who tend to forget that their experience most often obtained in oversimplified environment and as such is not really applicable to complex real live situations. Rather than typical and somewhat boring ideas of how help regular people to overcome their irrationality I would like to see a serious attempt to understand how human irrationality or Dysrationalia in author’s parlance provide for evolutionary advantage for individual not only in historical hunter gatherers society, but also in contemporary society that we live in. After all George Bush extensively used in this book as nearly perfect example of Dysrationalia managed to achieve the very top of our society getting himself elected president in environment of high popularity of outgoing Democratic president, good economy, and peaceful time, which was not a trivial achievement.